Kolesarski zvonec malo drugače
Nekaj časa nazaj sem pridobil vzorec čipa za snemanje in predvajanje zvoka. Ker sem kar zavzet kolesar sem se namenil izdelati zvonec, ki
bo namesto klasičnega zvonenja uporabil kar zvok ki ga bom posnel sam.
Po predlogi dokumentacije čipa sem izdelal vezje, ki pa ni uporabno samo za kolesarski zvonec.
Možne izvedbe:
- Hišni zvonec (tudi brezžični)
- Hranilec kratkih sporočil
Sam čip ima že vgrajen gonilnik za zvočnik 16 Ohm 0,25W, vendar pa
je po preizkusu popolnoma neuporaben za zvonenje, ker je moč prenizka.
Zato sem se lotil iskanja ojačevalnika, ki bi ojačal signal vsaj do 1W. Takoj
se je pojavil tudi problem napajanja ojačevalnika. Klasični ojačevalniki
ponavadi potrebujejo vsaj 12V za normalno delovanje, pa tudi izkoristek ni kako
velik. Zato sem se odločil poizkati ojačevalnik v D razredu. Ti so
danes še posebej popularni, saj so vgrajeni v skoraj vse miniaturne
audio napravice. Tako sem se priklikal do Texas instruments, ki je ponujal točno to,
kar rabim.
1W ojačevalnik v D razredu z minimalnim številom potrebnih komponent,
namenjen za vgradnjo v prenosne naprave.
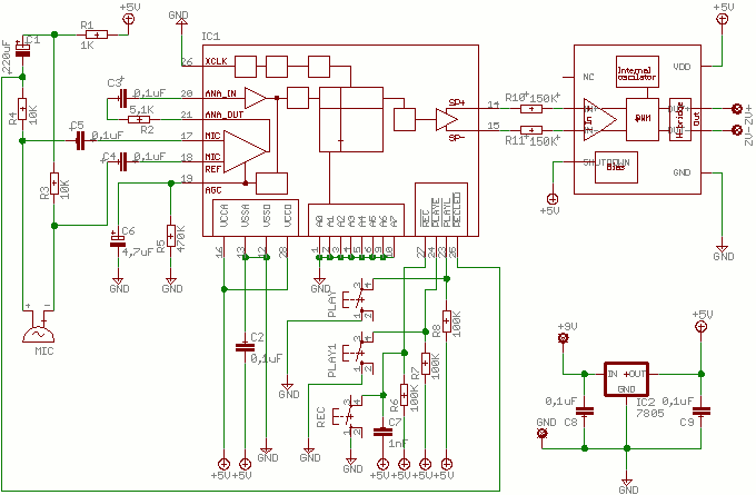
Ker ima snemalni čip diferencialni izhod, sem porabil enako vezavo na vhodu
ojačevalca. Nastalo je sledeče vezje:
Enostransko vezje, ki potrebuje le 3 prevezave:

Izdelava vezja ni bila nič posebnega. Film in vezje sem izdelal po standardnem
postopku, ki sem ga opisal že
tule.
Ker sem se pri spajkanju SMD komponent že naučil, da je dobro če so spajkalna
mesta pocinjena, sem tokrat najprej pocinil vsa mesta na katera se spajka
SMD komponente. Odvečni cin sem s pomočjo pletenice odstranil. Najprej
sem prispajkal prevezave (risane z rdečo 3x), nato pa sem se lotil spajkanja
ojačevalca, ki je bil zaradi majhnosti in tipa ohišja QFN največji izziv.
Dela sem se lotil z spajkalnikom moči 90W in konico debeline 0.5mm.
Pomagal sem si tudi z urarsko lupo, ki jo primeš z veko očesa in poveča
4x, ter eno belo led diodo, ki mi je osvetlila mesto spajkanja. Prispajkati
je bilo treba 8 pinov širine 0,38mm, ki so razmaknjeni med seboj celih
0,65mm.
Močno me je motilo tresenje rok, ter cin, ki se nikakor ni hotel prijeti
konice spajkalnika. Fluksa žal nisem imel.
Do ojačevalca v QFN (SON-8) ohišju sem prišel zato, ker sem ojačevalnk
lahko dobil le kot vzorec saj ge noben distributer ne drži na zalogi.
TI pa čipov v MSOP ohišju z nogicami ne pošilja kot vzorcev :-(
Vezje sem do konca sestavil brez problemov, in na koncu priključil na
9V baterijo (zato 5V regulator) in 2W 8Ohmski zvočnik.
Mala zverinica je dala od sebe dovolj moči, da bi predramila vsakogar,
ki dremlje na kolesarski stezi. :-))
Razlika v moči je bila očitna, tako da lahko rečem, da vezje deluje.
Vezje v stanju mirovanja porabi okoli 10mA, kar očitno prispeva izbrani
napetostni regulator. Očitno bom moral poiskati kakšnega z nizko porabo,
saj je izdelek namenjen napajanju z baterijo.
Drug problem pa je seveda zvočnik. Zvočnik primernih dimenzij in moči
je težko dobiti. Trenutno imam priključenega 0,5W pa je pretih. Bo treba
v lov za močnejšim.
Še opis delovanja.
Vezje ima tri tipke. Rec tipka povzroči, da se čip postavi v stanje snemanja.
Snemanje se izvrši preko vgrajenega kondenzatorskega mikrofona. Snema
se toliko časa dokler držimo tipko, ali dokler ima čip še kaj spomina.
Ko se spomin zapolni se snemanje prekine. Play1 povzroči ob pritisku
predvajanje celega sporočila. Play pa povzroči predvajanje za toliko
časa kolikor držimo tipko.
Kosovnica:
| Element |
Vrednost |
Količina |
| R1 |
1 KOhm 1206 |
1 |
| R2 |
5,1KOhm 1206 (5,6K) |
1 |
| R3, R4 |
10KOhm 1206 |
2 |
| R5 |
470KOhm 1206 |
1 |
| R6, R7, R8 |
100KOhm 1206 |
3 |
| R10, R11 |
150KOhm 1206 |
2 |
| C1 |
220uF 16V 8x11 r5 |
1 |
| C2, C3, C4, C5, C8, C9 |
0,1uF 1206 cer |
6 |
| C6 |
4,7uF 6,3V 5x11 r2,5 |
1 |
| C7 |
1nF 1206 cer |
1 |
| Mic |
kondenzatorski mikrofon |
1 |
| Rec, Play , Play1 |
tipka miniaturna 5x6,5 |
3 |
| IC1 |
ISD1420P DIL28 |
1 |
| IC2 |
7805 TO220 |
1 |
| IC3 |
TPA2005D1DRBR (8-SON) |
1 |
Film za tiskano vezje:
PDF 20KB
Električna shema:
PDF 92KB
Tiv:
PDF 77KB
Eagle 4.15 projekt:
RAR 43KB
Sledi še vgradnja na kolo. (V prihodnosti)
P&P 24.3.2006